10月14日下午,西南大学心理学部副教授位东涛应邀为美加墨世界杯官方网站师生开展功能性磁共振成像技术培训。培训以线上形式开展,公司170余名教师、博士研究生和硕士研究生共同参加。培训由美加墨世界杯官方网站副经理罗禹教授主持。

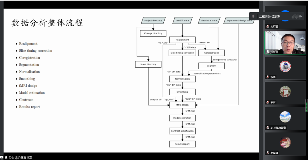
位东涛副教授学术功底深厚,曾多次荣获重庆市级学术荣誉,并以第一作者或通讯作者身份在心理学和认知神经科学杂志上发表十余篇SCI/SSCI。培训中,位东涛副教授用通俗易懂的语言从“基于心理学实验任务的功能磁共振”“静息态功能磁共振”“磁共振结构成像”等方面,详细介绍了功能成像、fMRI实验设计、任务态数据分析进展、rs-fRMRI的研究方法等内容,生动形象地运用图片和详实具体的案例向大家展示当前认知神经科学的前沿研究方法、基本原理,以及研究过程中的常见问题、注意事项和关键节点。



此次培训提升了大家对当前认知神经科学的了解,进一步加深了对大脑结构、区域和功能的认识,对下一步进行功能性磁共振实验设计、数据读取和分析等方面起到了积极作用。
【撰稿】胡毓璐
【摄影】刘柯羽
【排版】吕凤旋
【审核】王娇雪
【责编】饶 蕾